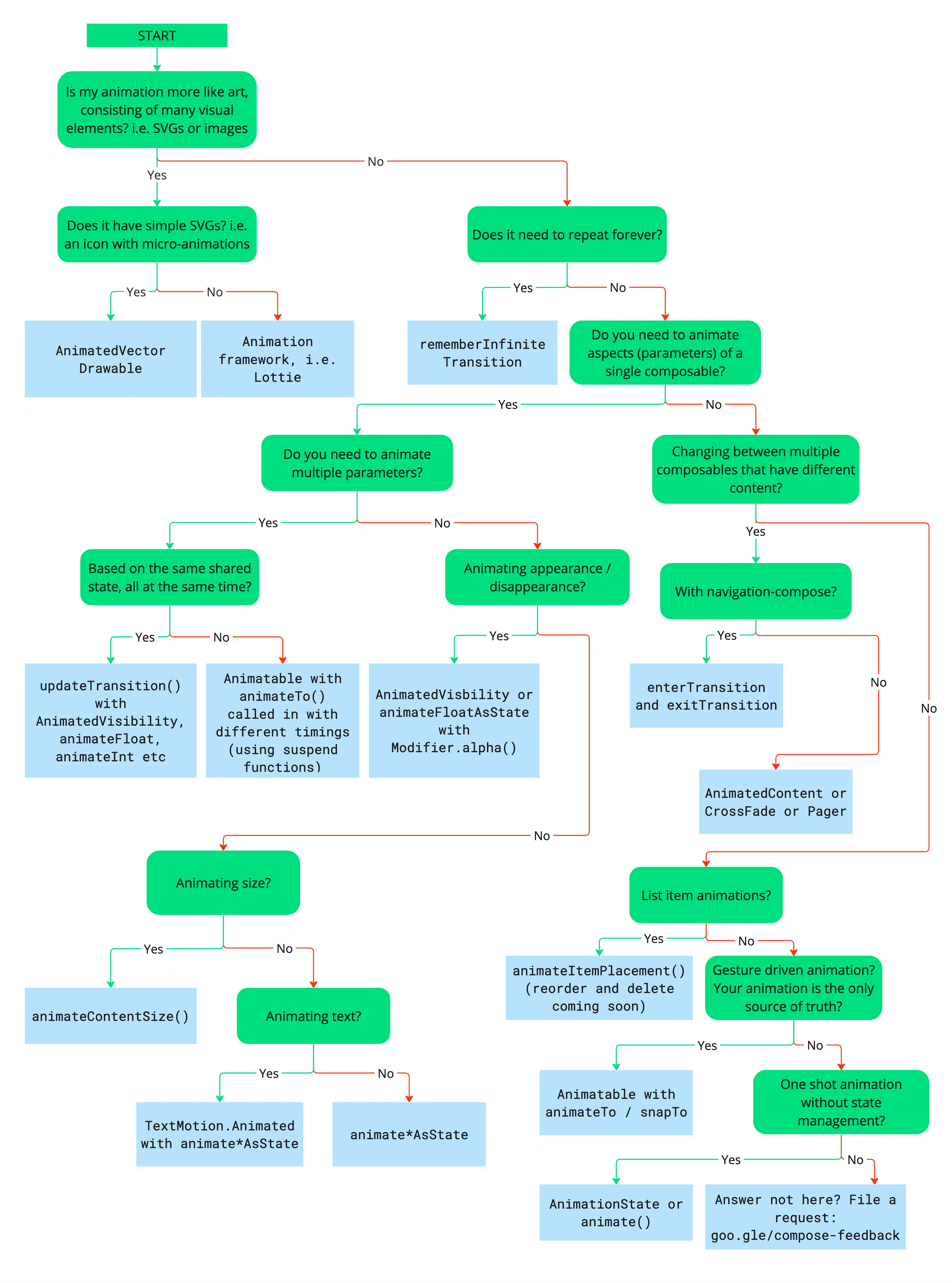
Android Jetpack Compose 动画速查表
Oct 10, 2025
_
查看来源